首页 > 活动案例列表 > 案例赏析

活动背景

2020年9月,笔者带小班,遇见一位有交往问题的幼儿小月亮(化名),他总是形单影只,没有玩伴。户外活动时,小朋友和小伙伴手牵着手,小月亮一个人在后面逛。工作时间,小朋友和伙伴热火朝天的在游戏,小月亮坐在角落百无聊赖的摆弄玩具。遇到同伴间的冲突,小月亮就大哭或者一直碎碎念,直到老师帮助解决。不愿意和其他小朋友交流,只粘着老师;除此之外老师发现他对数学非常敏感,可以用手算的方式很快算出100以内的加减法。小月亮的交往问题,引起了老师的重视,老师计划使用儿童观察记录的方法来帮助小月亮,最终让他学会社会交往的方法,在班级交到朋友,获得认同感。

案例过程

(一)成立团队、明确任务、观察幼儿

2020年10月27日,班级成立了小月亮成长支持团队,团队有4人。笔者作为班主任负责牵头,和班级配班教师一起观察和实施策略、一位幼儿园研究生教师为团队提供理论支持、一位教学园长指导团队的整个实施过程。

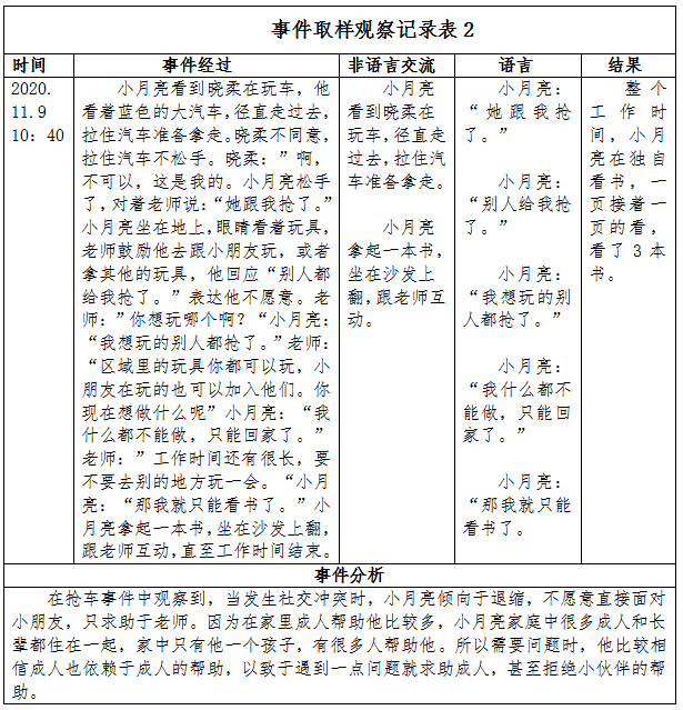
经过会议商讨,笔者和配班教师以事件取样法对小月亮进行观察,并做观察记录,两周为一轮,我们共进行了两轮的观察。观察的目的是:通过观察小月亮在交往中被忽视、被拒绝的次数,了解小月亮缺乏哪些方面的同伴交往能力,了解小月亮能否在同伴交往中,表达自我的意愿。当自我意愿与同伴的意愿产生冲突时,他如何协调处理社交冲突。以下为部分观察记录。

图片

图片

(二) 访谈家长、搜集信息

家庭对幼儿影响巨大,除了教师对小月亮的观察,我们也争取到家庭的支持和配合。通过与小月亮的妈妈一对一约谈。了解了小月亮在家庭更多的信息。

1. 小月亮妈妈在孕期一切正常,小月亮是足月产,出生9斤。据妈妈说,小月亮在婴儿期十分好带,睡眠很好,很少哭闹。小月亮是人工喂养,喝奶量很大。直到现在(3岁半)每天还要喝6瓶奶。在家很少吃饭和菜,不喜欢吃硬的东西,以喝奶为主。

2.小月亮平时主要都是在家玩,较少去户外和小区,小月亮不喜欢运动。与他游戏的对象以妈妈为主,还有阿姨、姨妈等,游戏时,都是由小月亮主导,大人陪玩,小月亮想怎样玩基本都能满足。遇到不如意的事,小月亮会哭闹、碎碎念、磨大人,家中大人都比较疼他,会及时满足他的需求。小月亮很少与外面的小朋友接触,亲戚家的孩子过来家里,小月亮会很高兴,但一起玩的很少,基本都是各玩各的。

3.小月亮特别喜欢数学和算术,100以内的加减法都能算的出来。认识了100以上的数字,也能写100以内的数字。对数字特别敏感,喜欢看时间、数东西,做什么都喜欢数一数,最喜欢别人给他出题考他。

(二) 寻找原因、制定行为支持计划

幼儿行为的背后有着不同的原因,我们要帮助幼儿,要了解清楚行为问题的原因,找到对策处理原因,而不是直接处理症状。团队通过对小月亮的观察记录分析和家庭访谈信息梳理,分析出小月亮社会交往问题的如下原因:

1.与成人交往为主,缺乏与幼儿交往的经验。在与成人的互动中,成人对小月亮满足过多,导致小月亮自我中心,无法理解他人感受。

2.社会情绪发展较弱,缺乏社会交往的技能、方法。在班级的社会交往中感受到挫败,所以不敢尝试与同伴交流,也不知道该如何和同龄幼儿游戏。

3.语言表达能力弱,也制约着他的社会交往能力。由于长期进食软稀食物,咀嚼不足,口腔肌肉发展缓慢,导致小月亮在说话时含糊不清,咬字不准、影响语言表达。

针对以上原因,团队制定了支持小月亮的行为支持计划从预防、教授新技能、新的回应方式三个方面帮助小月亮学习交往技能、发展社会交往能力。同时制定出具体步骤与实施跟进的行动计划表。

图片

图片(二) 实施计划、评估实施效果

1.实施计划

团队制定好行动计划后,老师们按照行动步骤认真执行实施。实施计划时,以视频形式留下实施记录。照片、视频涉及幼儿真实信息,不便在教育案例中展示。以下是部分实施计划的情况。

图片

(1)每天给小月亮读为他写的绘本《小粉猪的故事》。

图片

图片

图片

《小粉猪的故事》小月亮非常喜欢,还把“他的”绘本拿回家,叫妈妈读给他听。绘本从侧面写出了小月亮遇到的真实问题及解决方案,写出了一个美好的结局。小月亮从绘本中学习到可以信任伙伴、想办法解决问题、交朋友可以获得快乐等。在计划实施阶段,小月亮真的在班级中找到一位引领他的伙伴——小牛奔奔的原型“宁宁”(化名)。在与宁宁的互动中,小月亮的交往经验逐渐增多。

(2)教授同伴交往技巧。

在观察同伴的策略实施中,小月亮很喜欢工作时间在老师的陪伴下观察小朋友游戏。一次,小朋友在娃娃家玩,遇到玩具只有一个而三个人都想玩的情况,小朋友自发的进行石头剪刀布来排序谁先玩谁后玩。小月亮边观察边说:“他们在石头剪刀布,不能抢玩具的。”在玩“你的我的”游戏策略实施中,小月亮对物品所有权意识逐渐清晰。一次游戏中,当老师说“可以给我你的5块积木吗?小月亮说:“这些是我拿的。给了你,我的楼就不高了,你从那里(积木筐)拿吧。”在“引导加入游戏”策略中,小朋友愿意加入小月亮的搭建游戏,小月亮也多次成功加入到小朋友们过家家的游戏。一次,小朋友们在小厨房玩“野餐游戏”。小月亮在老师的帮助下以弟弟的身份加入家庭野餐,“爸爸妈妈、哥哥姐姐”们对他百般照顾。在游戏中受到的宠爱让他十分开心,一天都心情很好,交往中更加自信。

图片

(3)增加咀嚼、锻炼口腔肌肉。

经过与家庭沟通,在2021年1月,小月亮成功戒奶,日常主食成为小月亮饮食主体。进餐时鼓励他多吃蔬菜、肉类,在咀嚼时嚼够20下再下咽。刚好小月亮特别喜欢数数,每次吃饭就把数嚼几下作为一个有趣的任务。他会告诉老师,我嚼了31下。

(4)家园沟通。

案例前期,笔者与妈妈了解了小月亮的家庭情况。在案例计划阶段,笔者向妈妈沟通了小月亮成长团队的计划,得到妈妈的大力支持。案例实施阶段,我们经常向小月亮的妈妈反馈他的进步,也给妈妈提出教育建议,小月亮的数学兴趣可以发展,但更要关注幼儿园阶段其他领域发展的技能、促进小月亮全面的发展。案例后期,再次与小月亮的妈妈进行面谈,妈妈说:“老师们真是太用心太专业了,看着儿子的进步我很感谢。”

2.评估实施效果

为量化实施策略的情况,清楚的看到实施效果。团队设计了小月亮行为打分表。每天在不同的生活环节记录小月亮社会交往的情况。通过打分表在初期、中期和末期的记录和对比,可以看到小月亮社会交往方面的明显进步。策略实施初期,有大哭大喊或不加入游戏的情况,随着策略的实施,情绪激烈的冲突明显减少,在策略实施中期,小月亮的交往表现多为有交往,多有矛盾,不开心。策略实施的末期一周内有三天都完全没问题,和同伴顺利交往。证明团队所提出的支持计划和帮助策略有效的帮助了小月亮。经过策略实施阶段后,小月亮在面对同伴时,不再有惧怕心里和退缩行为;能在老师或同伴的帮助下顺利加入游戏;在交往中能运用商量、轮流、合作等简单的交往方法与同伴延续游戏;能理解他人想法从而调整自己的行为;小月亮关心、分享等亲社会行为增多;成功的融入了集体,让班级的小朋友接受了他。妈妈反映:在家里乖了很多,语言方面进步很大,说话清楚了。用词也更丰富了,愿意约小朋友来家里玩。

图片

图片

图片


案例反思

(一)重视幼儿的交往障碍

幼儿的行为问题分为两种:回避型,回避活动、要求和社会交往互动;获得型,期望获得关注、东西和活动。在班级获得型的小朋友更容易受到教师关注,因为他们的行为会更多的影响到班级的纪律。而回避型幼儿,尤其是社会交往回避的幼儿对班级纪律和正常生活影响很小,忙于班级管理和各种事务的教师是非常容易忽略的这类幼儿的。而幼儿的社会交往经验非常重要,与同伴互动的质量影响着幼儿社会情绪发展水平,间接影响着幼儿的整体发展。“21世纪核心素养5C模型”中的沟通素养和合作素养都离不开儿童在每个成长阶段社会交往能力的不断奠基。所以我们教师要重视班级中有社会交往障碍的幼儿,他们需要教师的支持和帮助。

(二) 客观的观察才能读懂幼儿

笔者是一位有着11年一线经验的教师,在遇到幼儿行为问题的时候,曾很自然的用自己的经验去判断和处理。2020年,笔者在幼儿园的培训中系统的学习了“儿童观察工具”:轶事记录法、连续记录、时间取样法、事件取样法等,专业的儿童观察工具开启了我探索幼儿世界的新大门。在做本案例的观察中,笔者摈弃自己的经验主导和主观论断,像摄像头一样只记录听到的和看到的,不猜测、不臆断、不解释,生动、准确的记录当时的情景。观察之后笔者发现,只有完全客观的记录事实,才能看到幼儿的真实世界,从而发现问题的原因。不在观察的基础上妄下论断是对幼儿极大的不尊重,我记住了:我们在教室所有的决定都是基于我们的观察。

(三)处理原因而不是处理症状。

《0-8岁儿童纪律教育》这本书提到了纪律教育的长期目标——道德自主。作为教师,为道德自主而教,我们要使用建构主义的方法:互相尊重、帮助幼儿理解、指导幼儿做选择,当不良行为发生时,我们必须针对行为产生的原因,这样的教导才能有效。如果只是阻止行为,而非解决问题,问题就可能会继续出现或以其它形式出现。就像为花除草一样,如果不除根,杂草就会在短短几天内继续重生。所以,我们要找出幼儿行为问题背后的原因,去帮助他处理原因,从而解决行为问题。


图片

结语:只有通过儿童观察,找准幼儿行为问题的原因才能实施有效的策略,帮助幼儿成长。本案例体现着尊重幼儿、尊重个体差异、尊重学习的规律;也体现出教师在教育中的身份:敏锐而专业的观察者;幼儿学习的适时支持者;和家庭积极沟通者。随着儿童观不断进步的今天,我们的专业能力也应不断精进。正如山东省德州市德城区直机关幼儿园于景军园长《站在云端》中说的:“儿童探索世界,我们探索儿童。”


| 帮助中心

广东教育资源公共服务平台     技术运营支持:广东省电化教育馆 版权所有:广东省教育厅
Copyright© gdedu.gov.cn All rights reserved    粤ICP备09132871号    
工作QQ群:985118202 / 客服QQ群:985118202      客户服务热线:4001801818
工作时间:周一至周五:9:00-12:00 14:00-18:00,非工作时间通过工作QQ/QQ群留言处理